|
|
||
|---|---|---|
| ESP32_PrusaConnectCam | ||
| doc | ||
| webpage | ||
| LICENSE | ||
| README.md | ||
| fw_build.sh | ||
README.md
PrusaConnect ESP32-CAM
This repository includes source code and firmware releases for the ESP32-cam module programmed in the Arduino IDE. Currently, several versions of boards built on ESP32/ESP32S3 processors with a camera chip are supported. Below is the list supported boards. Additionally, for each supported board, there is a guide on how to upload the firmware, how to compile code for it, and a basic data informations/issues for the board.
This project uses other libraries. It is necessary to install them in the Arduino IDE.
- App Arduino IDE 2.3.2
- MCU support arduino-ESP32 3.0.2
Library ESPAsyncWebSrv 1.2.7To version 1.0.3-rc1Library AsyncTCP 1.1.4To version 1.0.3-rc1- Library AsyncTCP 3.1.4
- Library ESPAsyncWebServer 3.0.6
- Library ArduinoJson 7.1.0
- Library UniqueID 1.3.0
- Library DHTnew 0.4.20
What we need for functionality
- Supported versions of boards built on ESP32/ESP32-S3 processors with a camera here
- How to flash binary files to ESP32-cam board from Linux/MAC/Windows here
- How to compile software in the Arduino IDE here
- How to connect camera board to Prusa Connect here
- Service AP here
- How to reset the configuration to factory settings here
- Status LED here
- Debug logs here
- Serial console configuration here
- WEB API here
- Video stream here
- Manual camera focus here
- External temperature sensor DHT22/DHT11 here
- Potential issue here
Supported boards
| Board name | Support | Stream | Micro SD | FLASH LED | FW update | DHT22/DHT11 | Documentation |
|---|---|---|---|---|---|---|---|
| Ai-Thinker ESP32-cam | Full | Yes | Yes | Board/Ext | Yes | Yes | here |
| ESP32-S3-EYE 2.2 | Full | Yes | Yes | External | Yes | Yes | here |
| Freenove ESP32-Wrover cam | Full | Yes | No | External | Yes | Yes | here |
| ESP32-S3-DEV-CAM | in Progress | External | here | ||||
| Seeed Studio XIAO ESP32S3 | Full | Yes | Yes | External | Yes | Yes | here |
| ESP32-S3-CAM | Full | Yes | Yes | Board/Ext | Yes | Yes | here |
The compiled firmware for each supported board is published with every release.
How to flash binary files to ESP32-cam board from Linux/MAC/Windows
Uploading a precompiled version of the firmware to the MCU is possible from either Linux or Windows OS. Since different boards use various processors and modules, it is not possible to create a single universal guide. Therefore, it is necessary to select the board you are using and then refer to the documentation on how to upload the firmware to it. Here is list with currently supported boards.
How to compile software in the Arduino IDE
The software can be compiled and uploaded to the MCU. Software compilation was done in Arduino IDE. To ensure proper functionality, it is necessary to install support for ESP32 boards into Arduino IDE, as well as several other libraries
At the first step we need to install support for ESP32 board.
File -> Preferences -> Additional boards managers URLs
https://raw.githubusercontent.com/espressif/arduino-esp32/gh-pages/package_esp32_index.json
then go to Tools -> Board -> Boards Manager... and install module ESP32 by Espressif Systems
The next step is to install the necessary libraries. Go to Sketch -> Include Library -> Manage Libraries... or you can use Ctrl+Shift+I. Then you can search for the necessary libraries and install them.
For the installation of the ESPAsyncWebServer and AsyncTCP libraries, it is necessary to download the ZIP archive from the official GIT repository, and then import it using Sketch -> Include Library -> Add .ZIP Library ...
Then it is possible build and upload the firmware to the board. Each board requires a different Arduino IDE configuration. Therefore, it is necessary to select the board from the supported boards and read the documentation on how to build and upload the firmware.
In the file mcu_cfg.h, after line 16 is definitions that specify the version of the board for which the software will be compiled. It is necessary to enable the version of the board that will be used.
How to connect camera board to Prusa Connect
- Open up the Prusa Connect webpage connect.prusa3D.com
- Log in
- Select a printer you wish to use the camera for.
- Navigate to the Camera tab.
- Click Add new other camera
- A new camera will appear in the list. Here, you can give the camera a name.
- This is the most important part: Copy the TOKEN for the given camera and save it for later use.
- Connect the Cam to the USB Power supply
- After a brief moment, the camera will start in a Wi-Fi AP mode. Essentially, it starts it's own Wi-Fi network. The network name (SSID) is ESP32_camera_UID, where UID is the first three numbers from the MCU ID.
- Find the camera in the Wi-Fi list on your computer.
- Enter the default password: 12345678 and connect to it. After establishing a successful connection, your computer might complain about having "No Internet" on the given network. That is OK.
- Open up a new web browser.
- Open up the 192.168.0.1 IP Address as a webpage. Alternatively, you can also use the http://prusa-esp32cam.local hostname (mDNS) instead of the IP Address.
- The camera's configuration interface should appear.
- In the Wi-Fi configuration tab It's necessary to set the SSID of the WiFi network and the password of the WiFi network to which the camera should connect in order to be able to upload images to Prusa Connect. And click to Save & Connect button
- In the Camera configuration tab, insert the Token into the marked field. Click Save. This is the Prusa Connect camera token we have obtained in an earlier step. Wait until the token has been save successfully.
- Since we're in the camera configuration tab already, we can set up the image options:
- Set up the resolution. This will improve the image quality significantly, as the resolution is set to the lowest possible by default.
- Set up the Trigger interval and click Save.
- Clicking Refresh snapshot will refresh the image you see on the page.
- We should now have completed setting up the camera.
While we are on the ESP camera's configuration page, let's take a quick look at the other options it offers.
- Camera configuration tab contain
- Camera cip settings
- Authentication token setting
- Camera flash settings
- Wi-Fi configuration tab contain
- Setting the wifi network to which the camera can connect
- The possibility of turning off the service AP
- Option to set static IP addresses for WiFi networks to which the camera connects
- On the Authentication tab, you can set a password to access the configuration page. Default login is admin:admin.
- The System tab provides several advanced options such as:
- Setting a Hostname (mDNS record) for easier future access to the configuration page over the local network.
- For a manual firmware update, select the firmware file ESP32_PrusaConnectCam.ino.bin and click Upload file & Update. Afterwards, reboot the camera.
- Update from cloud. To check for firmware updates, select Check Update from cloud. If a newer version is available, click Update from cloud. Note that the camera has to be connected to the Internet, before using these functions.
- Setting log level and getting logs from the camera. To get the logs, it is necessary to have a micro SD card formatted to FAT32 inserted in the camera!
- Check the status of uploading the image to Prusa Connect using the PrusaConnect Status: variable
Interesting improvements. There is a protective film on the camera module. The protective film needs to be removed from the lens.
The second problem is that the camera module is not usually attached to the micro SD card slot. Therefore, the camera module overheats. This can permanently damage the camera module. If the quality of the camera module decreases, the resulting image starts to have a purple tint. Therefore, it is necessary to attach the camera module to the micro SD card socket with double-sided tape. Ideally, with double-sided thermal tape.
Service AP
After powering on and booting up the camera, it enters AP mode, which serves as a configuration mode for the camera. Essentially, it starts its own Wi-Fi network. The network name (SSID) is ESP32_camera_UID, where UID is the first three numbers from the MCU ID, serving as a unique identifier for the camera. The password for connecting to the AP is 12345678. The camera's IP address is 192.168.0.1. To configure the camera via AP mode, you need to connect to this IP address using a web browser: http://192.168.0.1. Alternatively, you can also use the http://prusa-esp32cam.local hostname (mDNS) instead of the IP Address.
After establishing a successful connection, your computer might display a "No Internet" warning for the given network. This is normal.
If you have set up a Wi-Fi network name (SSID) and password in the camera for it to connect to, then upon powering on, the camera will automatically connect to the configured Wi-Fi network and simultaneously activate AP mode for 5 minutes. AP mode is always enabled after powering on and booting up the camera for 5 minutes. The service Wi-Fi AP is automatically deactivates itself after 5 minutes following each camera startup if no device is connected to the camera.
Service AP is for for the first camera configuration. If the camera is connected to a WiFi network, it is possible to configure it from the local network.
How to reset configuration to factory settings
Each version of the supported board uses a different pin for camera reset. Therefore, it is necessary to refer to the documentation for the specific board to determine which pin is used for reset camera configuration to factory configuration.
The procedure is always the same:
- Ground the pin for camera reset configuration.
- Connect the power supply.
- Wait for 10 seconds.
- An LED will start blinking (refer to the board's documentation).
- Disconnect the ground from the camera reset configuration pin.
- The LED will stop blinking.
- The camera configuration will be restored to factory settings.
Status LED
On the board, there is a status LED that provides a visual indicator of the module's current status through blinking at defined intervals. Each supported board has the STATUS LED located in a different place. It is necessary to refer to the documentation to locate the STATUS LED on the board.
Upon module activation, the LED illuminates. After processor initialization, the LED exhibits different blinking intervals based on the current mode of the module
- Service AP Mode only: The LED blinks every 400 ms, indicating the module's availability in service AP mode.
- Connecting to WiFi AP: While connecting to a WiFi Access Point, the LED blinks at intervals of 800 ms.
- Connected to WiFi Network: Upon successful connection to a WiFi network, the LED blinks at intervals of 4000 ms, signaling a stable connection.
- Problematic State: If an issue or error occurs, the LED accelerates its blinking to every 100 ms.
The approximate boot time of the device is 15-20 seconds.
Debug logs
It is possible to save debug logs to a microSD card, but the card must be formatted to FAT32. Currently, the maximum tested capacity for a microSD card is 16GB. If a microSD card is inserted into the camera, it is necessary to reboot the camera. When a microSD card is inserted into the camera before boot, logging to the microSD card is automatically enabled. If no microSD card is inserted, the saving of debug logs to the microSD card is automatically disabled. Enabling the saving of debug logs to a microSD card is only possible during camera boot, so it is necessary to restart the camera after inserting the microSD card. Debug logs are saved as plain text in the file Syslog.log
Serial console configuration
Currently, it is possible to set the basic camera configuration using the serial console. Baud speed for communication with MCU is 115200 8N1
Commands for configuration have simple syntax
| command | separator | variable | termination | line terminator |
|---|---|---|---|---|
| setwifissid | : | SSID | ; | \n or \r or \n\r or \r\n |
Currently, available commands are listed in the table below:
| Command | Description |
|---|---|
| setwifissid | Setting WiFi SSID, where variable SSID is network name |
| setwifipass | Setting WiFi password, where variable PASSWORD is WiFi password |
| wificonnect | Connecting to WiFi network |
| mcureboot | Rebooting the MCU |
| commandslist | Listing currently supported commands via serial console |
| getwifimode | Print current WiFi mode. STA/AP/AP+STA |
| getwifistastatus | Print WiFi STA status. Connected/Disconnected/Connecting.... |
| getwifistaip | Print IP address for WiFi STA |
| getserviceapssid | Print service AP SSID name |
| setauthtoken | Set authentication token for Prusa Connect |
| otaupdate | Start OTA update process |
| resolution | Set photo resolution |
| photoquality | Set photo quality |
| setflash | enable/disable LED flash |
| setlight | enable/disable LED light |
The standard command sequence for camera basic settings is
- setwifissid:SSID;
- setwifipass:PASSWORD;
- wificonnect;
- setauthtoken:TOKEN;
- mcureboot;
WEB API
The camera have a WEB API, allowing several operations to be performed through the web interface.
| Command | Description |
|---|---|
| http://IP/action_capture | Capture snapshot |
| http://IP/action_send | Capture snapshot, and send to Prusa Connect |
| http://IP/light?on | Light ON |
| http://IP/light?off | Light OFF |
| http://IP/flash?on | FLASH ON |
| http://IP/flash?off | FLASH OFF |
| http://IP/action_reboot | Reboot MCU |
| http://IP/get_logs | Get logs from micro SD card |
| http://IP/saved-photo.jpg | Get last captured photo |
| http://IP/get_temp | Get temperature from external sensor |
| http://IP/get_hum | Get humidity from external sensor |
Video stream
The video stream is available on the WEB page http://IP/stream.mjpg
Manual camera focus
Usually, the camera module is properly focused. However, the camera module can be manually focused. There are several types of lenses for camera modules. I have created several Tools for manually focusing the camera module.
First, it is necessary to hold the camera with a holder and then put the wrench on the lens. Next, gently turn the wrench by a couple of degrees, and observe the difference.
WARNING! Manual focusing can permanently damage the camera module!
External temperature sensor
The software supports an external temperature sensor DHT22 or DHT11. The sensor needs to be connected according to the manual for the specific version of the board. The temperature and humidity are automatically read every 30 seconds after the enable sensor.
Information about sensor
| DHT11 | DHT22 | |
|---|---|---|
| Operating voltage | 3-5V | 3-5V |
| Max current | 2.5 mA | 2.5mA |
| Temperature range | 0-50°C ± 2°C | -40-80°C ± 0.5°C |
| Humidity range | 20-80% / 5% | 0-100% / 2-5% |
| Sampling rate | 1Hz | 0.5Hz |
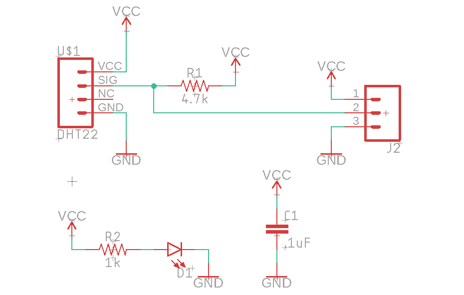
It is necessary to use the module, not the sensor! The module with the sensor has a 4.7Kohm resistor soldered onto the PCB, which is necessary for the proper functioning of the one-wire bus. If you use the sensor, it is necessary to connect a 4.7K ohm resistor to the one-wire bus as shown in the schematic below. The module must be powered with 3.3V VCC, otherwise, it may damage the camera board.
Here is a typical schematic for the DHT22 or DHT11 sensor:
Potential issue
- A potential issue may arise with connecting to the service AP. If the connection fails and an authentication error occurs, it is necessary to clear the FLASH memory of the processor, and FLASH FW again. This can be done either through the Arduino IDE or using official software.
- After the initial firmware upload to the new camera, there may be an issue when connecting to the IP address, where the camera prompts for a username and password to access the web page. Even when entering the username "admin" and the password "admin", the login still doesn't work. In such cases, it's necessary to reset the camera configuration to factory settings. The procedure is outlined in the readme file here