Firmware for ESP32 Cam modules to be used in Prusa Connect
 
 
 
 
 
 
Go to file
Miroslav Pivovarsky 8180aa84c0 update libs 2024-12-27 23:33:40 +01:00
ESP32_PrusaConnectCam update libs 2024-12-27 23:33:40 +01:00
doc init freenove esp32-s3-wroom cam docu 2024-11-20 21:09:24 +01:00
webpage update jquery lib to 3.7.1 2024-11-26 21:58:18 +01:00
.gitignore Add .gitignore. 2024-10-21 22:27:53 -04:00
LICENSE Create LICENSE 2024-04-23 23:13:49 +02:00
README.md Fix Freenove ESP32-S3 link 2024-11-22 02:44:43 +01:00
fw_build.sh update build script 2024-07-12 22:00:28 +02:00

README.md

PrusaConnect ESP32-CAM

This repository includes source code and firmware releases for the ESP32-cam module programmed in the Arduino IDE. Currently, several versions of boards built on ESP32/ESP32S3 processors with a camera chip are supported. You can find a list of supported boards below. Additionally, for each supported board, there is a guide on how to upload the firmware, how to compile code for it, some basic information and a list of known issues for this particular board.

This project uses other libraries. It is necessary to install them in the Arduino IDE:

What we need for functionality:

  • Supported versions of boards built on ESP32/ESP32-S3 processors with a camera here
  • How to flash binary files to ESP32-cam board from Linux/MAC/Windows here
  • How to compile software in the Arduino IDE here
  • How to connect camera board to Prusa Connect here
  • Service AP here
  • How to reset the configuration to factory settings here
  • Status LED here
  • Debug logs here
  • Serial console configuration here
  • WEB API here
  • Video stream here
  • Manual camera focus here
  • External temperature sensor DHT22/DHT11 here
  • Potential issue here

Supported boards

Board name Support Stream Micro SD FLASH LED FW update DHT22/DHT11 Documentation
Ai-Thinker ESP32-cam Full Yes Yes Board/Ext Yes Yes here
ESP32-S3-EYE 2.2 Full Yes Yes External Yes Yes here
Freenove ESP32-Wrover cam Full Yes No External Yes Yes here
Freenove ESP32-S3-Wroom in Progress here
ESP32-S3-DEV-CAM in Progress External here
Seeed Studio XIAO ESP32S3 Full Yes Yes External Yes Yes here
ESP32-S3-CAM Full Yes Yes Board/Ext Yes Yes here

The compiled firmware for each supported board is published with every release.

How to flash binary files to ESP32-cam board from Linux/MAC/Windows

Uploading a precompiled version of the firmware to the MCU is possible from either Linux or Windows OS. Since different boards use various processors and modules, it is not possible to create a single universal guide. Therefore, it is necessary to select the board you are using and then refer to the documentation on how to upload the firmware to it. Here is list with currently supported boards.

How to compile software in the Arduino IDE

The software can be compiled and uploaded to the MCU. Software compilation was done in Arduino IDE. To ensure proper functionality, it is necessary to install support for ESP32 boards into Arduino IDE, as well as several other libraries.

As a first step we need to install support for ESP32 boards.

File -> Preferences -> Additional boards managers URLs

https://raw.githubusercontent.com/espressif/arduino-esp32/gh-pages/package_esp32_index.json

then go to Tools -> Board -> Boards Manager... and install module ESP32 by Espressif Systems.

The next step is to install the necessary libraries. Go to Sketch -> Include Library -> Manage Libraries... or you can use Ctrl+Shift+I. Here you can search for the necessary libraries and install them.

For the installation of the ESPAsyncWebServer and AsyncTCP libraries, it is necessary to download the ZIP archive from the official GIT repository, and then import it using Sketch -> Include Library -> Add .ZIP Library ....

You should now be able to build the firmware and upload it to the board. Each board requires a different Arduino IDE configuration. Therefore, it is necessary to select the board from the supported boards and read the documentation on how to build and upload the firmware.

For each specific board type, it's necessary to update the file called mcu_cfg.h. Below line 16 you can find several definitions that specify the version of the board for which the software will be compiled. It is necessary to enable the version of the board that will be used:

#define AI_THINKER_ESP32_CAM           false
#define ESP32_WROVER_DEV               true
#define CAMERA_MODEL_ESP32_S3_DEV_CAM  false
#define CAMERA_MODEL_ESP32_S3_EYE_2_2  false
#define CAMERA_MODEL_XIAO_ESP32_S3_CAM false
#define CAMERA_MODEL_ESP32_S3_CAM      false

How to connect camera board to Prusa Connect

  • Go to the Prusa Connect webpage https://connect.prusa3D.com.
  • Log in.
  • Select a printer you wish to use the camera for.
  • Navigate to the Camera tab.
  • Click Add new other camera.
  • A new camera will appear in the list. Here, you can give the camera a name.
  • This is the most important part: Copy the TOKEN for the given camera and save it for later use.
  • Connect the Cam to the USB Power supply.
  • After a brief moment, the camera will start in a Wi-Fi AP mode. Essentially, it starts its own Wi-Fi network. The network name (SSID) is ESP32_camera_UID, where UID is the first three numbers from the MCU ID.
  • Find the camera in the Wi-Fi list on your computer.
  • Enter the default password: 12345678 and connect to it. After establishing a successful connection, your computer might complain about having "No Internet" on the given network. That is OK.
  • Open up a new web browser.
  • Enter http://192.168.0.1 as the URL. Alternatively, you can also try to use the http://prusa-esp32cam.local hostname (mDNS) instead of the IP address.
  • The camera's configuration interface should appear.
  • In the Wi-Fi configuration tab it's necessary to set the SSID of the WiFi network and the password of the WiFi network to which the camera should connect in order to be able to upload images to Prusa Connect. Make sure to click the Save & Connect button when you're done.
  • In the Camera configuration tab, insert the Token you have obtained earlier into the marked field. Click Save. Wait until the token has been saved successfully.

In this same tab you should also configure a few image settings:

  • Set up the resolution. This will improve the image quality significantly, as the resolution is set to the lowest possible by default.
  • Set up the Trigger interval and click Save.
  • Clicking Refresh snapshot will refresh the image you see on the page.
  • We should now have completed setting up the camera.

While we are on the ESP camera's configuration page, let's take a quick look at the other options it offers:

  • Camera configuration tab contains
    • Camera cip settings
    • Authentication token setting
    • Camera flash settings
  • Wi-Fi configuration tab contains
    • Setting the wifi network to which the camera can connect
    • The possibility of turning off the service AP
    • Option to set static IP addresses for WiFi networks to which the camera connects
  • On the Authentication tab, you can set a password to access the configuration page. Default login is admin:admin.
  • The System tab provides several advanced options such as:
    • Setting a Hostname (mDNS record) for easier future access to the configuration page over the local network.
    • For a manual firmware update, select the firmware file ESP32_PrusaConnectCam.ino.bin and click Upload file & Update. Afterwards, reboot the camera.
    • Update from cloud. To check for firmware updates, select Check Update from cloud. If a newer version is available, click Update from cloud. Note that the camera has to be connected to the Internet, before using these functions.
    • Setting log level and getting logs from the camera. To get the logs, it is necessary to have a micro SD card formatted to FAT32 inserted in the camera!
    • Check the status of uploading the image to Prusa Connect using the PrusaConnect Status: variable.

Interesting improvements. There is a protective film on the camera module. The protective film needs to be removed from the lens.

The second problem is that the camera module is not usually attached to the micro SD card slot. Therefore, the camera module overheats. This can permanently damage the camera module. If the quality of the camera module decreases, the resulting image starts to have a purple tint. Therefore, it is necessary to attach the camera module to the micro SD card socket with double-sided tape. Ideally, with double-sided thermal tape.

Service AP

After powering on and booting up the camera, it enters AP mode, which serves as a configuration mode for the camera. Essentially, it starts its own Wi-Fi network. The network name (SSID) is ESP32_camera_UID, where UID is the first three numbers from the MCU ID, serving as a unique identifier for the camera. The password for connecting to the AP is 12345678. The camera's IP address is 192.168.0.1. To configure the camera via AP mode, you need to connect to this IP address using a web browser: http://192.168.0.1. Alternatively, you can also use the http://prusa-esp32cam.local hostname (mDNS) instead of the IP address.

After establishing a successful connection, your computer might display a "No Internet" warning for the given network. This is normal.

If you have set up a Wi-Fi network name (SSID) and password in the camera for it to connect to, then upon powering on, the camera will automatically connect to the configured Wi-Fi network and simultaneously activate AP mode for 5 minutes. AP mode is always enabled after powering on and booting up the camera for 5 minutes. The service Wi-Fi AP automatically deactivates itself after 5 minutes following each camera startup if no device is connected to the camera.

Service AP is for the first camera configuration. If the camera is connected to a WiFi network, it is possible to configure it from the local network.

How to reset configuration to factory settings

Each version of the supported boards uses a different pin for camera reset. Therefore, it is necessary to refer to the documentation of the specific board to determine which pin is used to reset the camera configuration to factory defaults.

The procedure is the same for each board:

  • Ground the pin for camera reset configuration.
  • Connect the power supply.
  • Wait for 10 seconds.
  • An LED will start blinking (refer to the board's documentation).
  • Disconnect the ground from the camera reset configuration pin.
  • The LED will stop blinking.
  • The camera configuration will be reset to factory defaults.

Status LED

On the board, there is a status LED that provides a visual indicator of the module's current status through blinking at defined intervals. Each supported board has the STATUS LED located in a different place. It is necessary to refer to the documentation to locate the STATUS LED on the board.

Upon module activation, the LED illuminates. After processor initialization, the LED exhibits different blinking intervals based on the current mode of the module:

  • Service AP Mode only: The LED blinks every 400 ms, indicating the module's availability in service AP mode.
  • Connecting to WiFi AP: While connecting to a WiFi Access Point, the LED blinks at an interval of 800 ms.
  • Connected to WiFi Network: Upon successful connection to a WiFi network, the LED blinks at an interval of 4000 ms, signaling a stable connection.
  • Problematic State: If an issue or error occurs, the LED accelerates its blinking to every 100 ms.

The approximate boot time of the device is 15-20 seconds.

Debug logs

It is possible to save debug logs to a microSD card, but the card must be formatted to FAT32. Currently, the maximum tested capacity for a microSD card is 16GB. If a microSD card is inserted into the camera, it is necessary to reboot the camera. When a microSD card is inserted into the camera before boot, logging to the microSD card is automatically enabled. If no microSD card is inserted, logging to the microSD card is automatically disabled. Enabling the saving of debug logs to a microSD card is only possible during camera boot, so it is necessary to restart the camera after inserting the microSD card. Debug logs are saved as plain text in the file SysLog.log.

Serial console configuration

It is possible to set the basic camera configuration using the serial console. Serial port settings for communication with the MCU need to be set to 115200 8N1.

Commands for configuration have a simple syntax:

command separator variable termination line terminator
setwifissid : SSID ; \n or \r or \n\r or \r\n

Currently, available commands are listed in the table below:

Command Description
setwifissid Setting WiFi SSID, where variable SSID is network name
setwifipass Setting WiFi password, where variable PASSWORD is WiFi password
wificonnect Connecting to WiFi network
mcureboot Rebooting the MCU
commandslist Listing currently supported commands via serial console
getwifimode Print current WiFi mode. STA/AP/AP+STA
getwifistastatus Print WiFi STA status. Connected/Disconnected/Connecting...
getwifistaip Print IP address for WiFi STA
getserviceapssid Print service AP SSID name
setauthtoken Set authentication token for Prusa Connect
otaupdate Start OTA update process
resolution Set photo resolution
photoquality Set photo quality
setflash Enable/disable LED flash
setlight Enable/disable LED light
loglevel Set log level. 0=Error, 1=Warning, 2=Info, 3=Verbose

The standard command sequence for camera basic settings is

  • setwifissid:SSID;
  • setwifipass:PASSWORD;
  • wificonnect;
  • setauthtoken:TOKEN;
  • mcureboot;

WEB API

The camera offers a web API, allowing several operations to be performed through the web interface:

Command Description
http://IP/action_capture Capture snapshot
http://IP/action_send Capture snapshot, and send to Prusa Connect
http://IP/light?on Light ON
http://IP/light?off Light OFF
http://IP/flash?on FLASH ON
http://IP/flash?off FLASH OFF
http://IP/action_reboot Reboot MCU
http://IP/get_logs Get logs from micro SD card
http://IP/saved-photo.jpg Get last captured photo
http://IP/get_temp Get temperature from external sensor
http://IP/get_hum Get humidity from external sensor

Video stream

The video stream is available at http://IP/stream.mjpg.

Manual camera focus

Usually, the camera module is properly focused. However, the camera module can be manually focused. There are several types of lenses for camera modules. I have created several tools for manually focusing the camera module.

First, it is necessary to hold the camera with a holder and then put the wrench on the lens. Next, gently turn the wrench by a couple of degrees, and observe the difference.

WARNING! Manual focusing can permanently damage the camera module!

External temperature sensor

The software supports an external temperature sensor DHT22 or DHT11. The sensor needs to be connected according to the manual for the specific version of the board. The temperature and humidity are automatically read every 30 seconds once the sensor has been enabled.

Information about sensors:

DHT11 DHT22
Operating voltage 3-5V 3-5V
Max current 2.5 mA 2.5mA
Temperature range 0-50°C ± 2°C -40-80°C ± 0.5°C
Humidity range 20-80% / 5% 0-100% / 2-5%
Sampling rate 1Hz 0.5Hz

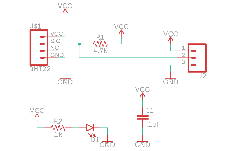
It is necessary to use the module, not the sensor! The module with the sensor has a 4.7kOhm resistor soldered onto the PCB, which is necessary for the one-wire bus to operate properly. If you use the sensor, it is necessary to connect a 4.7kOhm resistor to the one-wire bus as shown in the schematic below. The module must be powered with 3.3V VCC, otherwise it may damage the camera board.

Here is a typical schematic for the DHT22 or DHT11 sensor:

Troubleshooting

  • A potential issue may arise with connecting to the service AP. If the connection fails and an authentication error occurs, it is necessary to clear the FLASH memory of the processor, and FLASH FW again. This can be done either through the Arduino IDE or using official software.
  • After the initial firmware upload to a new camera, there may be an issue when connecting to the IP address, where the camera prompts for a username and password to access the web page. Even when entering the username "admin" and the password "admin", the login still doesn't work. In such cases, it's necessary to reset the camera configuration to factory settings. The procedure is outlined in the readme file here.
  • If you are getting a 400 return code from Prusa Connect, then you need to create another camera in Prusa Connect and enter a new token into the ESP32 camera.
  • If you are getting a 404 return code from Prusa Connect, it may indicate that the printer is powered off. The printer must be powered on in order for images to be uploaded.